近日,广东省教育厅发布《广东省教育厅关于公布2020年度普通高校重点科研平台和项目立项名单的通知》(粤教高函[2020]5号),《广东省教育厅关于公布2020年度普通高校认定类科研项目立项名单的通知》(粤教科函[2020]6号),《广东省教育科学规划领导小组办公室关于公布广东省教育科学“十三五”规划2020年度研究项目立项名单的通知》,我校获得2个创新团队建设项目、1个产教融合创新平台,3个重点领域专项项目,4个特色创新项目,4个青年创新人才项目,5个“十三五”规划项目立项(详见下表)。
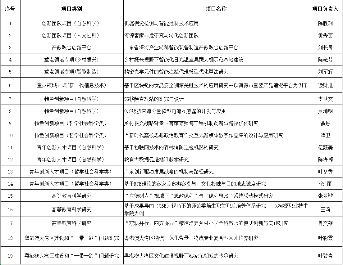
2020年广东省高校科研平台(项目)及广东省教育科学“十三五”规划项目立项汇总表

我校科研处在5月份通过组织申报,校内评审,按省教育厅文件要求共报送21个项目,其中19个项目获立项。这批项目的立项,对进一步推动我校科研平台、科研项目、特色创新项目、教育教学改革将起到积极的促进作用,提高我校科研水平和教育教学质量。
针对这批获准立项项目,我校将根据《立项通知》、《广东省高等教育“创新强校工程”专项资金管理办法》(粤财教[2014]130号)和我校相关创新强校项目管理办法,统筹安排项目资金,加强资金管理,督促项目负责人按照申报书开展建设工作。项目组将在近期组织开题并制定具体的实施方案,开展相关研究。立项项目预计在2021年12月前完成,届时将形成专利、软件著作权、教材、研究论文、研究报告等成果。